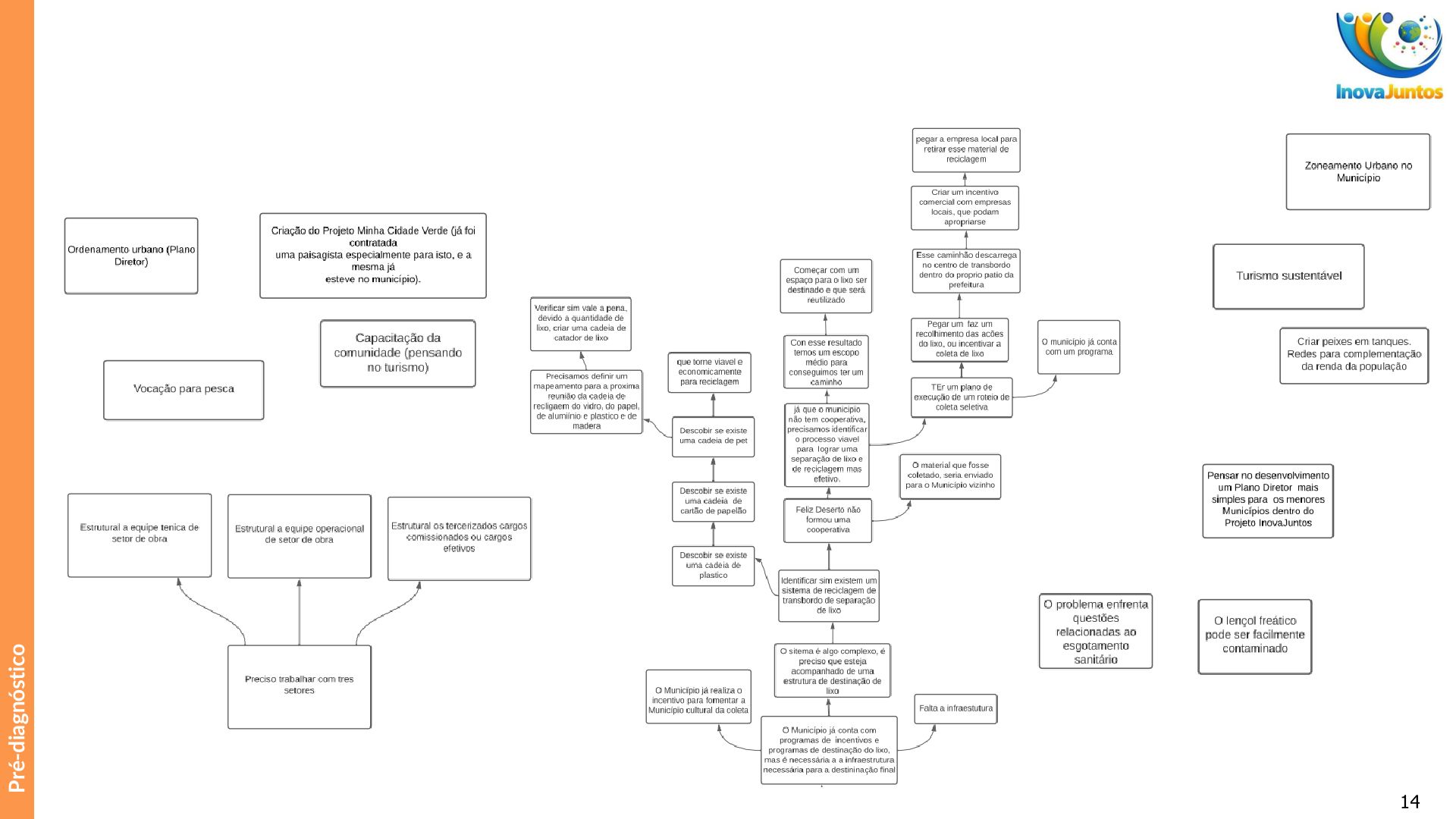
Feliz Deserto - Diagnóstico Vocacional Participativo

InovaJuntos • 2026

Hub: Cooperação Internacional

Documento: Feliz Deserto - Diagnóstico Vocacional Participativo

Visualização do documento

Baixar PDF

Leitura em galeria (clique na capa ou nas miniaturas para abrir o álbum)

Área interna

Atestados de capacidade técnica e documentos associados ao produto.

Fazer login para acessar